4000-599-559
您的当前位置:首页»新闻中心»行业资讯

行业资讯

电磁膜激光切割工艺应用

2021-07-07 返回列表
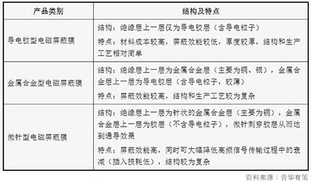
随着电子器件朝着小型化、便携化方向发展,电子器件����� �������Ƴ����������� �������Ƴ������������ �������Ƴ����������� �������Ƴ�������的组装也越来越集����� ������� �������Ƴ������������ �������Ƴ������������ �������Ƴ������������ �������Ƴ�����������Ƴ�������约化����� �������Ƴ����������� �������Ƴ����������� �������Ƴ������������ �������Ƴ�������。挠性线路板,由于其具有体积小、重量轻、线����� �������Ƴ������������ �������Ƴ������������ �������Ƴ������������ �������Ƴ�������路密度高等优点,逐渐地取代����� �������Ƴ������������ �������Ƴ������������ �������Ƴ������������ �������Ƴ�������了传统导线在电子器件组装的����� �������Ƴ������������ �������Ƴ����������� �������Ƴ������������ �������Ƴ�������作用。FPC柔性线路板作为电子����� �������Ƴ������������ �������Ƴ������������ �������Ƴ������������ �������Ƴ�������器件中的连接线,主要是起到导通电流和传����� �������Ƴ����������� �������Ƴ������������ �������Ƴ������������ �������Ƴ������输信号的作用。当信号传输线分布在FPC����� �������Ƴ������������ �������Ƴ������������ �������Ƴ������������ �������Ƴ�������最外层时,为了避免信号传����� �������Ƴ������������ �������Ƴ������������ �������Ƴ������������ �������Ƴ������输过程受到电磁干扰而引起信号失真,FPC在压合覆����� �������Ƴ������������ �������Ƴ����������� �������Ƴ������������ �������Ƴ�������盖膜后会再压合一层导电层(����� �������Ƴ������������ �������Ƴ������������ �������Ƴ������������ �������Ƴ�������电磁屏蔽膜),起到屏蔽外面电����� �������Ƴ������������ �������Ƴ������������ �������Ƴ������������ �������Ƴ�������磁����� ����������� �������Ƴ������������ �������Ƴ������������ �������Ƴ������������ �������Ƴ��������Ƴ�������干扰的作用。

电磁膜激光切割工艺应用-电磁膜

电磁屏蔽膜主要应用于FPC,随����� �������Ƴ����������� �������Ƴ������������ �������Ƴ������������ �������Ƴ�������着近几年FPC产业的发展,电磁屏蔽膜行业����� �������Ƴ������������ �������Ƴ������������ �������Ƴ������������ �������Ƴ�������呈快速发展趋势。目前电磁屏蔽膜在FPC����� �������Ƴ������������ �������Ƴ����������� �������Ƴ������������ �������Ƴ�������产品中的使用率(使用率=电磁屏����� �������Ƴ������������ �������Ƴ������������ �������Ƴ����������� �������Ƴ�������蔽膜需求面积/FPC生产面积)已经����� �������Ƴ������������ �������Ƴ������������ �������Ƴ������������ �������Ƴ�������达到25%左右。

电磁膜激光切割工艺应用电磁膜应用图片
电磁膜激光切割工艺应用-覆盖膜切割机

皮秒激光切割机适用于电磁膜切割,也能对卷����� �������Ƴ������������ �������Ƴ����������� �������Ƴ������������ �������Ƴ�������对片、FPC软板外形、PCB软硬结合版、PCB辅����� �������Ƴ������������ �������Ƴ������������ �������Ƴ������������ �������Ƴ�������材等制程,PET膜、PI膜、PP膜、胶��������� �������Ƴ������������ �������Ƴ������������ �������Ƴ������������ �������Ƴ�������� �������Ƴ������������ �������Ƴ������������ �������Ƴ������������ �������Ƴ������������ �������Ƴ�������膜、铜箔、防爆膜电、磁膜、索尼胶等各类材料的精����� �������Ƴ����������� �������Ƴ����������� �������Ƴ����������� �������Ƴ�������密切割。
在材料加工方面,皮秒激光切割机有无热熔区����� �������Ƴ������������ �������Ƴ������������ �������Ƴ����������� �������Ƴ�������,可实现“冷”加工;光束质量好,����� �������Ƴ������������ �������Ƴ������������ �������Ƴ����������� �������Ƴ�������聚焦光斑小;热影响区小,切����� �������Ƴ������������ �������Ƴ������������ �������Ƴ������������ �������Ƴ�������缝宽度小;还可以控制切割深浅,加工柔韧性强����� �������Ƴ������������ �������Ƴ������������ �������Ƴ������������ �������Ƴ�������,可实现微小尺寸切割,也可对任意形状精细切割;自����� �������Ƴ������������ �������Ƴ������������ �������Ƴ������������ �������Ƴ�������动抓靶定位,自动上下料,耗����� �������Ƴ������������ �������Ƴ������������ �������Ƴ������������ �������Ƴ�������时短,操作简单,节约人工等特点。

随着大众对电子产品的期待和����� �������Ƴ������������ �������Ƴ������������ �������Ƴ������������ �������Ƴ�������要求越����� �������Ƴ���������� �������Ƴ������������ �������Ƴ������������ �������Ƴ������������ �������Ƴ���������来越高,作为电子产品主要载体之一的柔性����� �������Ƴ������������ �������Ƴ������������ �������Ƴ������������ �������Ƴ�������线路板FPC也有了更高的挑战。信号传输高频����� �������Ƴ������������ �������Ƴ������������ �������Ƴ������������ �������Ƴ������化和高速数字化被认为是未来FPC发展的必然趋����� �������Ƴ������������ �������Ƴ������������ �������Ƴ������������ �������Ƴ�������势。
首页|激光打标机|激光焊接机|应用案例|新闻资讯|服务专区|关于超越|联系超越